昆明市教育体育局
jtj.km.gov.cn
长者模式
无障碍浏览
政府信息公开
政府信息公开指南
政府信息公开制度
政策文件
行政规范性文件
其他文件
法定主动公开内容
基本目录
政府信息公开目录
领导信息
组织机构
直属机构
公示公告
政策解读
政府网站工作年度报表
规划计划
义务教育
教育概况
五华区
盘龙区
官渡区
西山区
呈贡区
晋宁区
安宁市
富民县
宜良县
嵩明县
石林县
禄劝县
寻甸县
东川区
经开区
阳宗海
民办学校信息
五华区
盘龙区
官渡区
西山区
呈贡区
晋宁区
安宁市
富民县
禄劝县
寻甸县
经开区
阳宗海
招生管理
五华区
盘龙区
官渡区
西山区
呈贡区
晋宁区
安宁市
富民县
宜良县
嵩明县
石林县
禄劝县
寻甸县
东川区
经开区
阳宗海
行政执法
依据信息
结果信息
行政许可
行政处罚
执法信息
重点工作信息
新闻发布
重点领域信息公开
市级财政预决算
财政预决算
“三公”经费
热点回应
政府采购及购买服务
重大决策公开
社会公益事业政府信息
推进重大建设项目批准和实施领域政府信息
公共文化体育领域
权责清单
建议提案办理
2025年
人大建议办理结果
政协提案办理结果
2024年
人大建议办理结果
政协提案办理结果
2023年
人大建议办理结果
政协提案办理结果
2022年
人大建议办理结果
政协提案办理结果
2021年
人大建议办理结果
政协提案办理结果
2020年
人大建议办理结果
政协提案办理结果
2019年
2018年
2017年
政策找企业
政府信息公开年报
依申请公开
索引号:
015113614-202503-493644
主题分类:
政策找企业
发布机构:
昆明市教育体育局
发布日期:
2025-02-10 15:04
名 称:
昆明市民办教育发展补助资金申报流程图
文号:
关键字:
昆明市,市民,民办,教育,发展
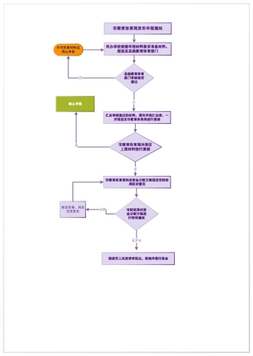
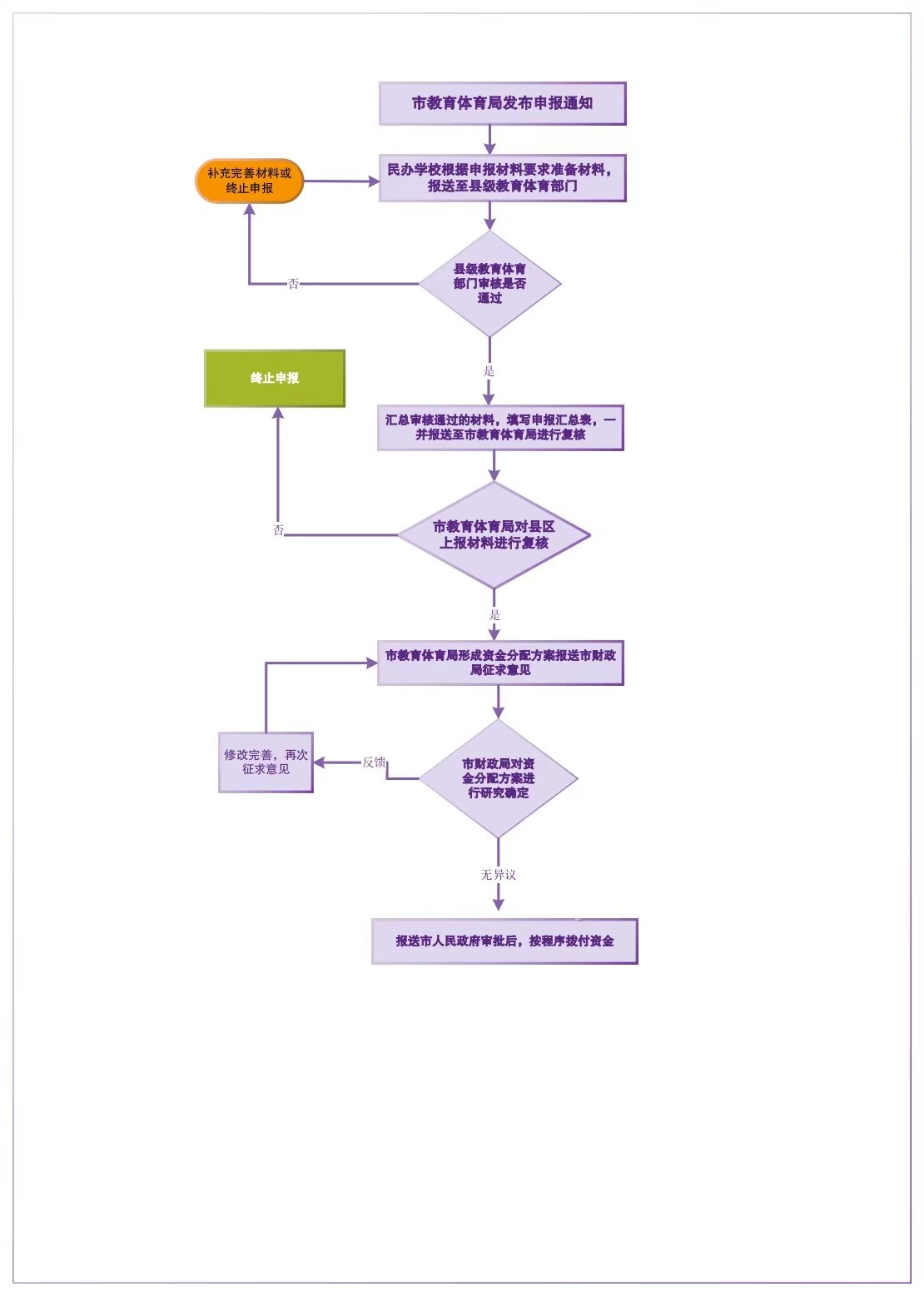
昆明市民办教育发展补助资金申报流程图
发布时间:2025-02-10 15:04
字号:[
大
中
小
]
点击图片查看大图
相关文件:
《昆明市民办教育发展补助资金管理办法》